Instance Verification Kit (IVK)
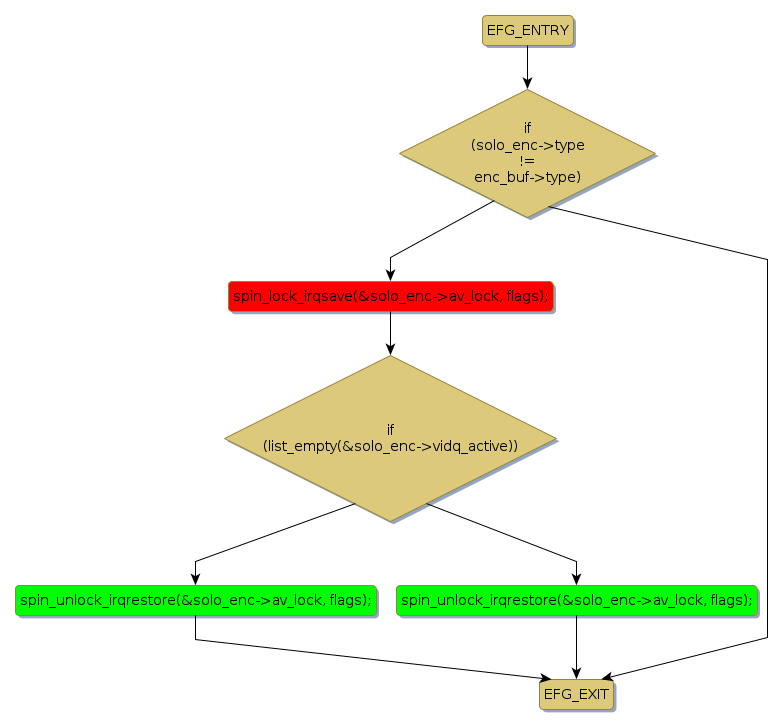
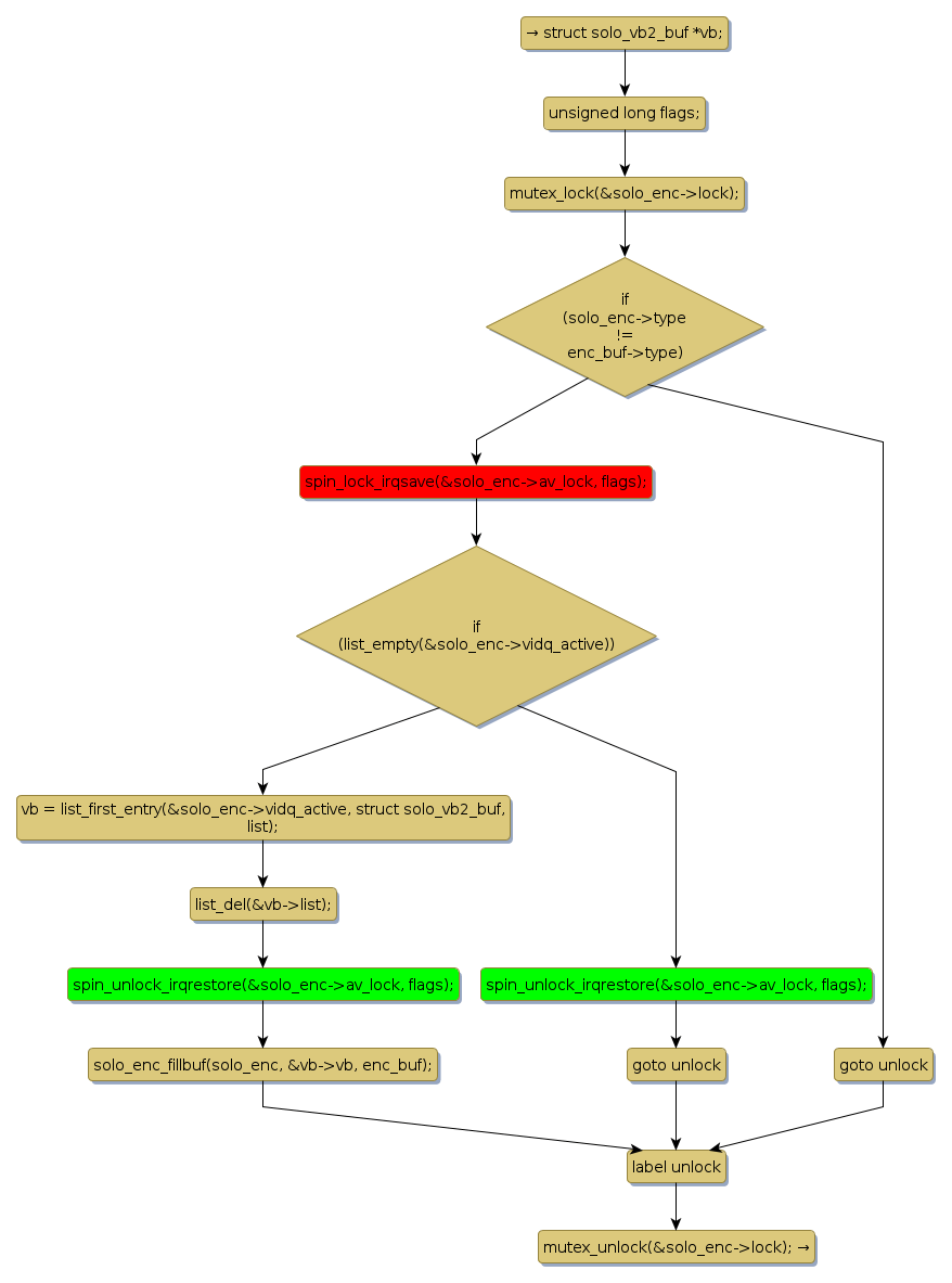
spin lock @ [16133+45+/linux-3.19-rc1/drivers/media/pci/solo6x10/solo6x10-v4l2-enc.c]
Instance Signature: av_lock
|
The Matching Pair Graph:
|
|
Function Name
|
Control Flow Graph (CFG)
|
Events Flow Graph (EFG)
|
Source Correspondence
|
|
solo_enc_handle_one
|
|
|
[15912+19+/linux-3.19-rc1/drivers/media/pci/solo6x10/solo6x10-v4l2-enc.c]
|